For more than two years, a new concept has been emerging called Agentic SEO.
The idea is to perform SEO using agents based on language models (LLMs) that perform complex tasks autonomously or semi-autonomously to save time for SEO experts.
Of course, humans remain in the loop to guide these agents and validate the results.
Today, with the advent of ChatGPT, Claude, Gemini, and other powerful LLM tools, it is easy to automate complex processes using agents.
Agentic SEO is, therefore, the use of AI agents to optimize SEO productivity. It differs from Generative Engine Optimization (GEO), which aims to improve SEO to be visible on search engines powered by LLMs such as SearchGPT, Perplexity, or AI Overviews.
This concept is based on three main levers: Ideation, Audit, and Generation.
In this first chapter, I will focus on ideation because there is so much to explore.
In our next article, we will see how this concept can be applied to auditing (full website analysis with real-time corrections), and how missing content can be generated using a “Human in the Loop” – or rather “SEO Expert in the Loop” – approach.
AI Agents And Workflows
Before presenting detailed use cases regarding ideation, it is essential to explain the concept of an agent.
AI Agent
Image from author, February 2025AI agents need at least five key elements to function:
- Tools: These are all the resources and technical functionalities available to the agent.
- Memory: This is used to store all interactions so that the agent can remember information previously shared in the discussion.
- Instructions: Which define its limits, its rules.
- Knowledge: This is the database that contains the concepts that the agent can use to solve problems; it can use the knowledge of the LLM or external databases.
- Persona: Which defines its “personality” and often its level of expertise, including, in particular, its way of interacting.
Workflow
Workflows allow complex tasks to be broken down into simpler subtasks and chained together logically.
They are useful in SEO because they facilitate the collection and manipulation of data needed to perform specific SEO actions.
Furthermore, in recent months, AI providers (OpenAI, Claude, etc.) have moved from simply offering the model as such to enriching the user experience.
For example, the Deep Research feature in ChatGPT or Perplexity is not a new model, but a workflow that allows complex searches to be performed in several steps.
This process, which would take a human several hours, is carried out by AI agents in a few tens of minutes.
Image from author, February 2025The diagram above illustrates a simple SEO workflow that starts with “Data & Constraints,” which feeds a tool called “Tools SEO 1” to perform a specific action (such as SERP analysis or scraping).
Next, we have two AIs (IA 1 and IA 2) that intervene to generate specific content, and then comes the “HITL” (Human In The Loop) step before reaching the deliverables.
Although AI and automation play a central role, human supervision and expertise remain essential to ensure quality results.
Use-Case: Ideation
Let’s start with ideation. As you know, AI excels at opening up possibilities.
With the right methods, it is possible to push AI to explore every conceivable idea on a topic.
An SEO expert will then select, refine, and prioritize the best suggestions based on their experience.
Numerous experiments have demonstrated the positive impact of this synergy between human creativity and artificial intelligence.
Below, Ethan Mollick’s diagram posted on X (Twitter) illustrates a benchmark of the creative process with and without AI:
In a large representative sample of humans compared to GPT-4: “the creative ideas produced by AI chatbots are rated more creative [by humans ]than those created by humans… Augmenting humans with AI improves human creativity, albeit not as much as ideas created by ChatGPT alone” pic.twitter.com/rJDUZxJ4iL
— Ethan Mollick (@emollick) February 2, 2025
The figure shows the distribution of creativity scores (from 0 to 10) assigned to different sources: ChatGPT, Bard (now Gemini), a human control group (HumanBaseline), a human group working with AI (HumanPlusAI), and another group working against AI (HumanAgainstAI).
The horizontal axis represents the perceived level of creativity, while the vertical axis indicates the frequency of each score (density).
We can see that the curve corresponding to HumanPlusAI is generally shifted to the right, meaning that evaluators consider this human+AI collaboration to be the most creative approach.
Conversely, the average scores of ChatGPT and Gemini, although high, remain below those obtained by the human-machine synergy.
Finally, the HumanBaseline group (humans alone) is just below the performance of the Human+AI duo, while the HumanAgainstAI group is the least creative.
AI alone can produce impressive results, but it is in combination with human expertise and sensitivity that the highest levels of creativity are achieved. Let me give you some concrete examples.
Tools Like Deep Research
Among the tools available, Deep Research stands out for its ability to conduct in-depth research in several steps, providing a valuable source of inspiration for ideation.
I recommend using this open-source version; if you prefer, you can also use the OpenAI or Perplexity versions.
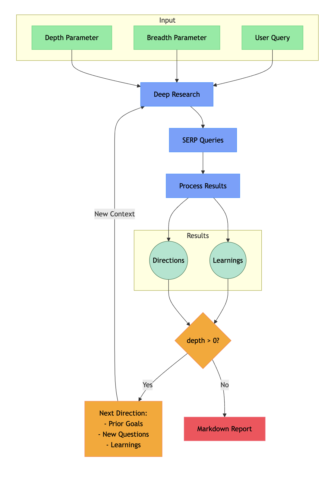
How Does It Work?
This diagram describes the operation of the Open Source Deep Research tool.
It generates and executes search queries, crawls the resulting pages, then recursively explores promising leads, and finally produces a detailed report in Markdown format.
Image from author, February 2025There are several steps to using Deep Research:
- Enter your query: You will be asked to enter your query. You must try to be as precise as possible. Do not hesitate to ask ChatGPT or Claude to create your DeepResearch search.
- Specify the depth of the search (recommended: between 3 and 10, default: 6): How many topics can be found in each iteration?
- Specify the depth of exploration (recommended: between 1 and 5, default: 3): If the crawler finds an interesting topic, how many pages deep will it explore?
- Refinement: Sometimes, you need to answer follow-up questions to refine the direction of the search.
With this open-source version, you can turn this open-source project into a real SEO tool. I have identified more than four use cases:
- Competitor Content Analysis: The tool can automate the collection and analysis of competitors’ content to identify their strategies and spot opportunities for differentiation.
- Long-Tail Keyword Research: By analyzing the web, it can identify specific keywords with high potential and less competition, facilitating content optimization.
- SERP Analysis: It can collect and analyze search engine results to understand trends and competitors’ positioning.
- Content Idea Generation: Based on in-depth research, it can identify relevant topics and frequently asked questions in a given niche.
For example, you can install CursorAI, a code generation tool, and ask it to modify the code to create a SERP analysis. The tool will easily make all the necessary changes.
With Agentic SEO, it is possible not only to customize and improve existing tools but, more importantly, to create your own tool to suit your specific needs.
On the other hand, if you are not a developer at all, I advise you to use a no-code solution.
No-Code Agent Workflow Tools
Here is an example of a no-code tool called Dng.ai.
We use a CSV file provided by Moz, which we analyze using an agent capable of processing the data, generating Python code, and extracting all the necessary information.
In blue, you have the input fields that serve as a starting point; then, in orange, you have tools like scrapers, crawlers, and keyword tools to extract all the necessary data; and finally, in purple, you have the AIs that identify all the clusters that need to be created.
Image from author, February 2025The agent then compares this data with the topics already on your site to identify missing content.
Finally, it generates a complete list of topics to create, ensuring optimal coverage of your SEO strategy. There are many no-code tools for building Agentic workflows.
I won’t list them all, but as you can see here on this tool, an interface is automatically generated from the workflow, and all you need to do is specify your topic and a URL and press the run button to get the results in less than two minutes.
Image from author, February 2025Explore The Full Potential Of This Tool For Yourself
I leave you to appreciate the results of a tool that is built from the SEO data of any tool.
Image from author, February 2025I think I could have made more than two hours of video on YouTube just on the ideation aspect, as there is so much to say and test.
I now invite you to explore the full potential of these tools and experiment with them to optimize your SEO strategy, and next time, I will cover audit use cases with Agentic SEO.
More Resources:
- The 10 Best AI Writers & Content Generators Compared
- 6 Ways To Humanize Your Content In The AI Era
- SEO In The Age Of AI
Featured Image: jenny on the moon/Shutterstock











Comments (0)